全ての設置をプロにお任せしたい法人様には
制震オフィス化診断
制震オフィス化診断とは
室内安全診断とは、オフィスや事業所内の家具・機器類が地震発生時にどの程度危険かを評価し、改善策を提案する専門サービスです。
地震対策屋内診断士(資格者)が訪問し、以下の内容を報告書・見積書にまとめます。
対象物ごとの詳細評価
写真付きで、対象物に適した耐震器具と必要個数、危険度(優先度)を3ランクで記載します。
プロによる具体的アドバイス
単なる器具の選定ではなく、設置位置や固定方法など、専門家ならではの改善提案を行います。
ワンストップ対応
診断結果の提示から見積書作成、設置作業、完了報告書発行、さらに約1カ月後の自主点検まで一貫して対応します。
安全性と品質保証
壁や床を傷つけない施工方法を採用し、建物の耐震補強にも使われる「ダンパー機能付制振器具(KTTシリーズ)」を使用します。
この診断は、震度7相当の地震を想定した「制震オフィス化」を目指し、従業員の安全確保やBCP対策に直結する重要な取り組みです。
制震オフィス化診断までの流れ
1. お問い合わせ・相談
・ダンパー機能付制震器具の商品説明
・制震オフィス化診断の説明
![]()
2. お申し込み
・こちらから申込書をダウンロードして記入後、メールまたはFAXでお送りください。
・診断日の調整と確定
![]()
3.制震オフィス化診断の実施・報告
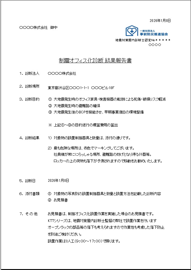
|
・制震オフィス化診断報告書の提出
▶右図より拡大してご覧になれます。
・制震オフィス化診断 内訳表の提出
写真付きで危険個所の危険度を3段階にランク付け
て診断します。使用する器具と数量を記載し、合
計数量を取りまとめます。
▶下図【設置作業場所の写真撮影】と【設置作業場所ごとの取り付
け数量と合計】より拡大してご覧になれます。
・設置作業を実施した場合の見積書の提出
|
【制震オフィス化診断報告書】 |
写真付きレポートでリスクを三段階評価 【制震オフィス化診断報告書】 |
対象物・耐震器具ごとの数量のとりまとめ 【制震オフィス化診断 内訳表】 |










